Open Q&A
If there's no good subforum for your question - ask it here!
cancel
Showing results for 
Show  only  | Search instead for 
Did you mean: 

Graceful shutdown event?

AntonPineiro
DynaMight Guru
DynaMight Guru

Hi,

Are we getting shutdown event in graceful shutdown? I would like to know where I can find that event, it might be host view, Grail table, whatever... Do we have a way to find those events?

That shutdown event might be a trigger to some workflow. Do you have some idea about this? Is that possible?

Thank you!

Best regards

❤️ Emacs ❤️ Vim ❤️ Bash ❤️ Perl
6 REPLIES 6

Yosi_Neuman
DynaMight Guru
DynaMight Guru

Hi @AntonPineiro 

Wonder if pulling the last value of builtin:host.availability.state:splitBy("availability.state") can work for you?

Yosi_Neuman_0-1726072933666.png

HTH

Yos 

 

dynatrace certificated professional - dynatrace master partner - Matrix Soft Ware Division - Israel

Hi Yos,

Thank you for your message!

I would like more an event to trigger some action immediately. It is more in relation to @Fin_Ubels answer.

Best regards

❤️ Emacs ❤️ Vim ❤️ Bash ❤️ Perl

Fin_Ubels
Dynatrace Champion
Dynatrace Champion

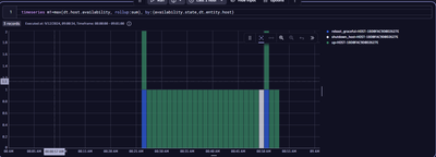
Hey Anton, just tested it out in my environment, the metric mentioned above can be used as seen here:

Fin_Ubels_0-1726095700791.png

You could script over the metric to ingest the changes as events but given the above requirements it would probably be easier to have the workflow run every minute and just check the metric. Unfortunately not as efficient as listening for events.

As for them as events, they were unique to my environment sorry, I had forgotten.

Hi,

Thank you!

I am trying to replicate those queries but I cannot find those events. I can see shutdown status in metric:

AntonPineiro_0-1726123947111.png

But events are empty:

AntonPineiro_1-1726123959446.png

Do you have some idea about that? Have you done some tenant configuration?

Best regards

❤️ Emacs ❤️ Vim ❤️ Bash ❤️ Perl

Hey Anton, sorry I had forgotten that those events were unique to the environment I was using so they did not apply generally. Seems out of the box that the best solution is the metric. Sorry for any confusion! 

Fin_Ubels
Dynatrace Champion
Dynatrace Champion

Hey @AntonPineiro it looks like this might be coming in future agent releases according to these changelogs https://docs.dynatrace.com/docs/shortlink/release-notes-oneagent-sprint-301#host-availability-events.... Not sure if this will resolve the issues you have but keep an eye out for this when it lands to see.

Featured Posts